Skip to content

For help, click the link below to get free database assistance or contact our experts for personalized support.

Implementing LBAC: practical scenarios

Here are a few practical examples of how label-based access control can be implemented in PMM to meet specific organizational needs.

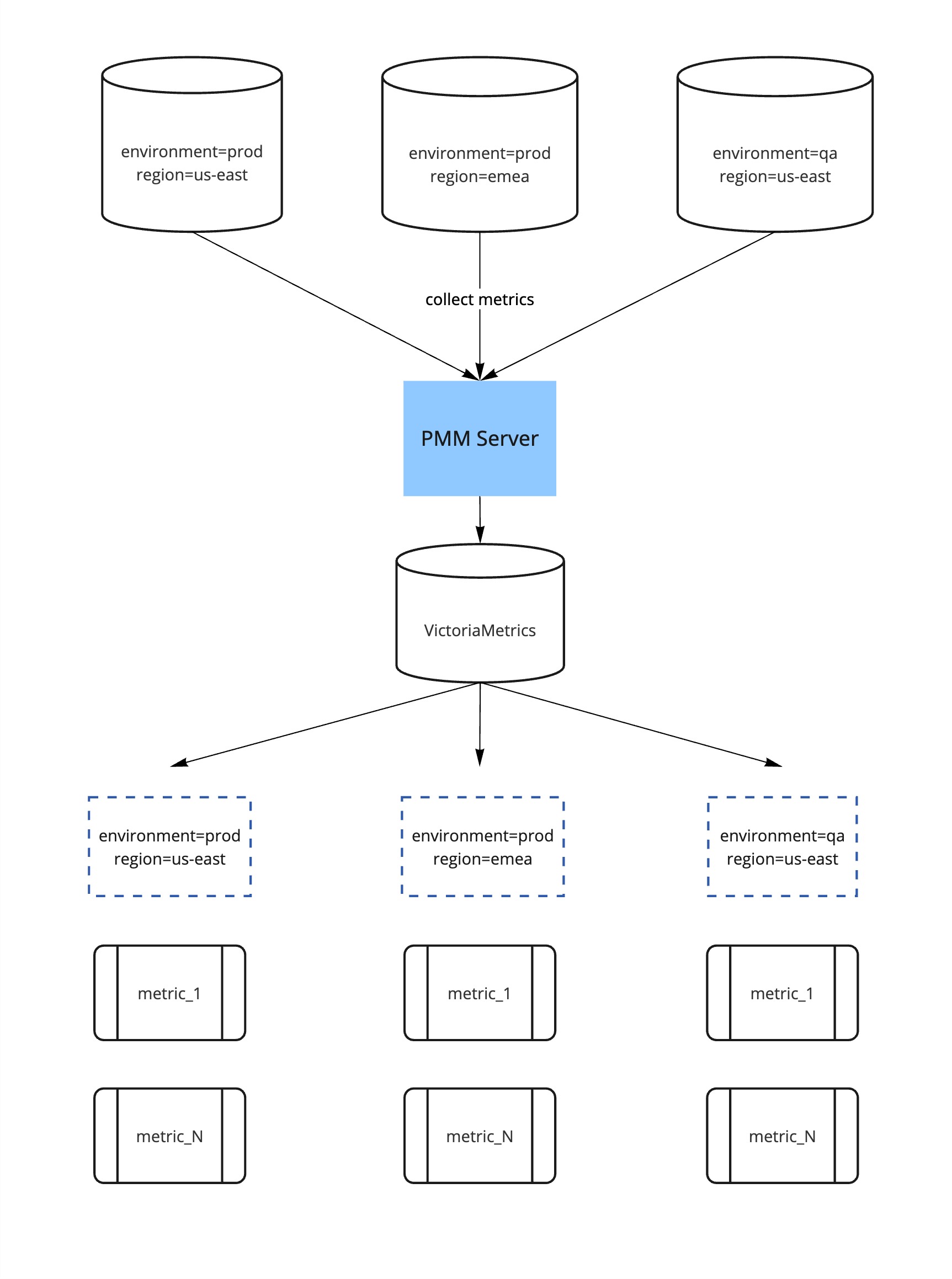
Infrastructure overview

The diagram below shows a sample infrastructure monitored by PMM. Notice how the metrics stored in VictoriaMetrics include labels like environment and region that can be used for access control.

PMM Access Control - Metrics collection

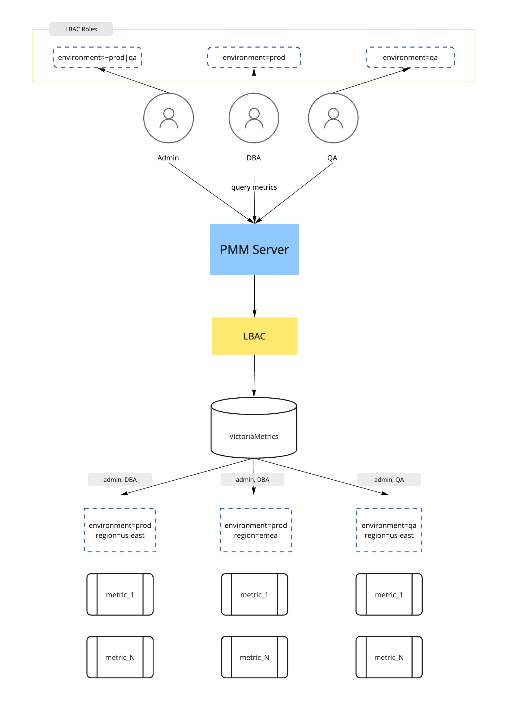
Use case 1: Simple selectors

This scenario demonstrates how to create three distinct roles with different levels of access:

PMM Access Control - Basic Roles

Role Access needs Label selectors Effect
Admin Complete visibility across all environments environment=prod OR environment=qa Full access to all metrics in both production and QA environments across all regions
DBA Production database management environment=prod Access to all production metrics across all regions, but no visibility into QA
QA Testing environment monitoring environment=qa Access to all QA metrics across all regions, but no visibility into production

This approach allows for a clear separation of responsibilities while ensuring each team has access to exactly what they need.

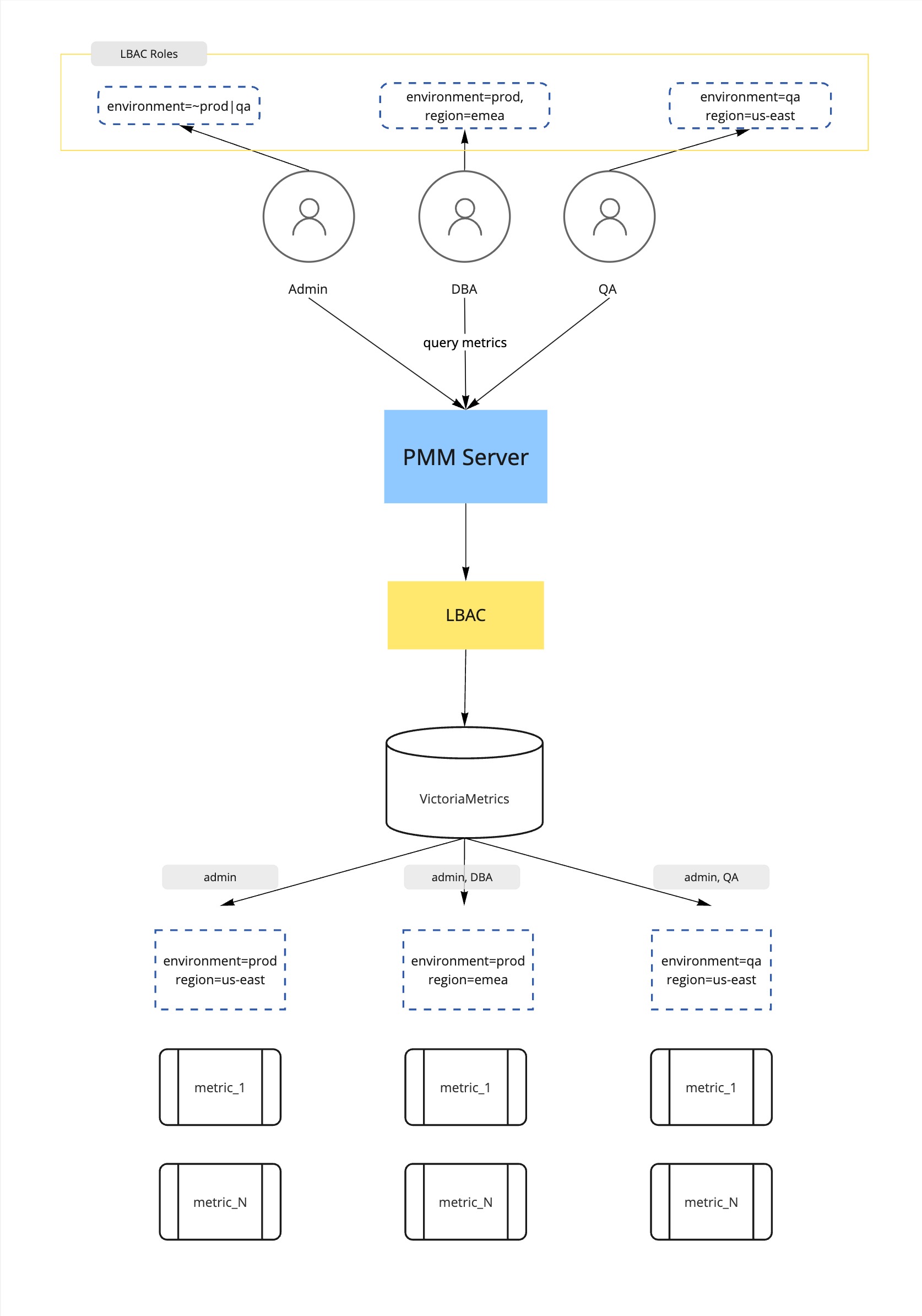
Use case 2 - Compound selectors

This advanced use case demonstrates how compound selectors create more granular access control by combining multiple label conditions using logical operators (AND, OR).

By requiring matches on multiple labels simultaneously, you can implement sophisticated access patterns that reflect real-world organizational structures and security requirements.

PMM Access Control - Roles

Role Access needs Label selectors Effect
Admin Complete visibility across all environments and regions environment=prod OR environment=qa Full access to all metrics in both production and QA environments across all regions
DBA Production database management in EMEA region environment=prod AND region=emea Access only to production metrics in the EMEA region
QA Testing environment monitoring in US-East region environment=qa AND region=us-east Access only to QA metrics in the US-East region