Skip to content

For help, click the link below to get free database assistance or contact our experts for personalized support.

MySQL InnoDB Compression Details

!image

This dashboard helps you analyze the efficiency of InnoDB compression.

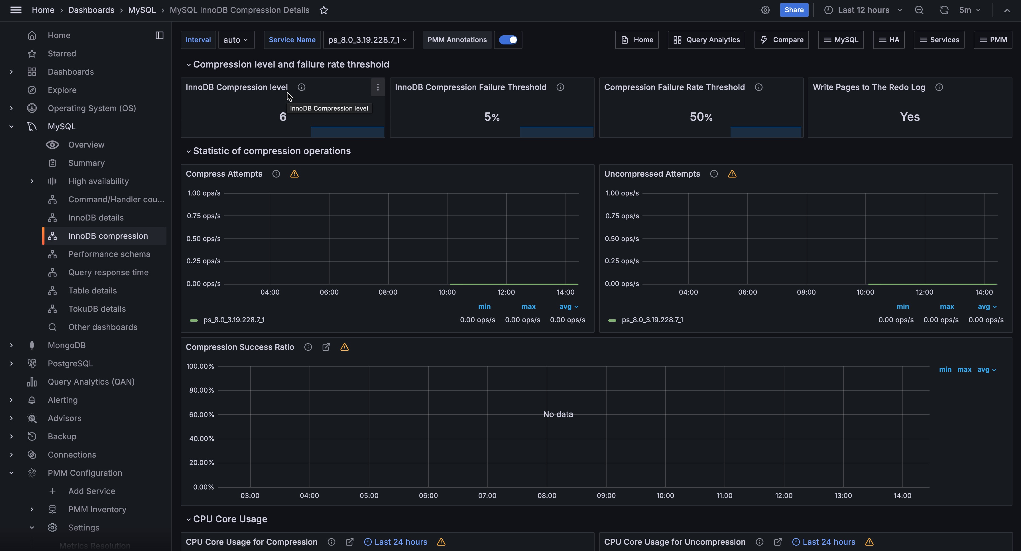
Compression level and failure rate threshold

InnoDB Compression Level
The level of zlib compression to use for InnoDB compressed tables and indexes.
InnoDB Compression Failure Threshold
The compression failure rate threshold for a table.
Compression Failure Rate Threshold
The maximum percentage that can be reserved as free space within each compressed page, allowing room to reorganize the data and modification log within the page when a compressed table or index is updated and the data might be recompressed.
Write Pages to the Redo Log
Specifies whether images of re-compressed pages are written to the redo log. Re-compression may occur when changes are made to compressed data.

Statistic of compression operations

Compress Attempts
Number of compression operations attempted. Pages are compressed whenever an empty page is created or the space for the uncompressed modification log runs out.
Uncompressed Attempts
Number of uncompression operations performed. Compressed InnoDB pages are uncompressed whenever compression fails, or the first time a compressed page is accessed in the buffer pool and the uncompressed page does not exist.

CPU Core Usage

CPU Core Usage for Compression
Shows the time in seconds spent by InnoDB Compression operations.
CPU Core Usage for Uncompression
Shows the time in seconds spent by InnoDB Uncompression operations.

Buffer Pool Total

Total Used Pages
Shows the total amount of used compressed pages into the InnoDB Buffer Pool split by page size.
Total Free Pages
Shows the total amount of free compressed pages into the InnoDB Buffer Pool split by page size.